THIS PAGE IS NOT PROVIDED FOR COMMERCIAL PURPOSES

THERE IS NO REPRESENTATION AS TO CORRECTNESS OR WORTHINESS OF ANY DATA REFERED TO ON THIS PAGE

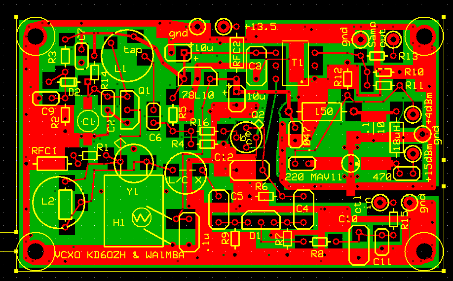
WA1MBA implementation of the KD6OZH Phase Lock Loop Voltage Controlled Crystal Oscillator


A bunch of files including a read-me. No parts available. Some or many parts might not be available from the manufacturers or suppliers.

I cannot offer any help. For a while many years ago I offered kits of this circuit. None are left. I only built a few for myself. Please do not ask for help.

However, if you have something of value to others, (eratta, construction help, parts finding help) please email to me and I will try to add it to these files.

This information is provided only for those interested in experimenting, and no claims or warrants as to correctness or value is claimed.
Sorry if this is inconvenient.


Press here to see the PDF of the README file - READ THIS FIRST

Press here to see some corrections

Press here to see an image of the xtal heater

Press here to see an image of the VCXO Regulator

Press here to see an image of the PLL Regulator

Press here to see the PDF of the original article from QEX

Press here to see the PDF of the PLL Board Parts List

Press here to see the PDF of the PLL Board Parts

Press here to see an EXCEL spreadsheet about ordering crystals, unfortunately ICM is out of buisiness

Press here to see the PDF of the MC12019D Datasheet

Press here to see the PDF of the MC12015D Datasheet

Press here to see the PDF of the MAV11 Datasheet

Press here to see an image of the VCXO Layout

Press here to see an image of the L1 start

Press here to see an image of the L1 done

Press here to see an image of the L1 installation

Press here to see the PDF of the YQS5745PTO heater Datasheet

Press here to see an image of the connections for the VCXO

Press here to see an image of the connections for the PLL

Press here to see an image of the componsit of PV

Press here to see an image of mounting in the box

Press here to see a large image of the VCXO

Press here to see a large image of the PLL

Press here to get the ExpressPCB (modern) for both boards

Press here to get the ExpressPCB (old school) for both boards

Press here to get the EXCEL spreadsheet for the PLL


THIS SITE IS NOT PROVIDED FOR COMMERCIAL PURPOSES

THERE IS NO REPRESENTATION AS TO CORRECTNESS OR WORTHINESS OF ANY DATA ON THIS SITE